目录
FAQ1:收银宝特殊配置申请
FAQ1.1
问题描述:
API请求返回:不允许提交商户XXXX的请求
解决方法:
请求参数没有申请参数共享,检查代理商号/集团号是否申请开通参数共享
FAQ1.2
问题描述:
商户开通支持微信指定身份支付
解决方法:
商户入网并完成实名认证,联系通联业务同事处理。
FAQ1.3
问题描述:
收银宝集团商户申请共享微信支付参数配置申请
解决方法:
①按标准流程进行商户入网。
②联系通联业务同事申请。
注:该配置一旦生效,商户的所有信息,包括:商户主体名称、商户简称、商户微信号、支付appid、支付url等相一致,请谨慎配置。
且指定配置成功后,若修改其中一个商户的支付appid、支付url、商户简称将联动影响所有指定配置的商户,请谨修改。
FAQ1.4
问题描述:
微信支付发券api指引
解决方法:
微信API发券:
一、使用自有appid发券:
1、在“商户服务平台-设置”中,配置收银宝对接参数;
2、在需要发券的商户“商户服务平台-产品中心-微信配置”中,配置相应的appid和授权目录等微信参数,代理商身份可以调用配置接口为客户配置参数;
3、根据运营提供的线下流程,申请创建微信券并获取相应的批次id
4、调用该api实现向指定用户发券
二、使用通联appid发券:
1、在“商户服务平台-设置”中,配置收银宝对接参数;
2、根据运营提供的线下流程,申请创建微信券并获取相应的批次id
3、在商户无指定appid情况下,通过收银宝发的交易结果中的 ”acct“或调用”H5获取微信OPENID“接口获取收银宝appid对应的openid
4、调用该api实现向指定用户发券
注意:
1、当前该接口只支持公众号发券,app不支持。
2、该类型券不支持插入卡包,如果需要插入卡包则自行开发微信卡包相关接口
FAQ2:收银宝普通POS类
FAQ2.1
问题描述:
普通POS多次出现:“61响应码,交易金额超限”报错,且在其他机构终端可正常受理?
解决方法:
此种情况一般是触发了发卡行侧的相关风险出现针对性控制(一般为针对机构、针对MCC、针对商户号的控制)。出现此种情况建议持卡人直接致电发卡行客服询问。若仍无法解决,建议分公司尝试变更商户18域mcc或者变更商户号来应对大量的交易限制。
FAQ2.2
问题描述:
普通POS显示报备失败参数有误,响应码95?
解决方法:
mcc码为:6010、6011、6050、6051,主要用于ATM、助农和农民工特色业务,普通消费请不要使用上述mcc码,会导致银联无法判定交易类型而丢弃交易。
FAQ2.3
问题描述:
普通POS刷卡失败,提示金额超限/请持卡人与发卡行联系等?
解决方法:
①联系通联核查该商户是否增收配置名单;如无进行第二步;
②发交易详情给通联客服查询具体失败原因
FAQ2.4
问题描述:
普通POS扫码交易(含扫码预消费)不打小票,如何确认交易是否成功?
解决方法:
①终端发起末笔查询,重打小票。
②若小票还是无法重打,登录商服平台核实交易的最终结果。
FAQ2.5
问题描述:
POS插卡消费,微信/支付宝支付都正常,但挥卡报03无效商户?
解决方法:
因银联双免政策变更,商户入网后,运营中心需在T+1日到银联平台手工报备双免白名单。若未成功报备,双免消费提示03无效商户,请联系通联业务同事到银联平台补注册。
FAQ2.6
问题描述:
银行卡消费、扫码交易撤销或退款什么时候入账?
解决方法:
1、撤销
1) 银行卡交易撤销,即时到账;
2) 扫码交易撤销
a)原交易支付方式为余额支付,交易撤销1-2分钟到账;
b)原交易支付方式为银行卡支付,交易撤销成功1-2分钟通知,入账时间以发卡行处理时效为准,不同发卡行处理时效不同;
2、退款
1)银行卡交易退款,POS小票为发卡行受理成功凭证,入账时间以发卡行处理时效为准,不同发卡行处理时效不同;
2)扫码交易退款
a) 原交易支付方式为余额支付,交易退款1-2分钟到账;
b) 原交易支付方式为银行卡支付,交易退款成功1-2分钟通知,入账时间以发卡行处理时效为准,不同发卡行处理时效不同;
FAQ2.7
问题描述:
新进件商户POS交易报96:该商户不允许交易?
解决方法:
检查商户是否配置了直联
FAQ2.8
问题描述:
普通POS扫码交易(含扫码预消费)不打小票,如何确认交易是否成功?
解决方法:
①终端发起末笔查询,重打小票。
②若小票还是无法重打,登录商服平台核实交易的最终结果。
FAQ2.9
问题描述:
POS显示“95 此商户不支持双免”
解决方法:
1.确认商户号是否开通小额双免
2.检查终端是否开通小额免密免签,可在设置-交易参数-交易设置中确认
3.重新下载同步参数,可在“我的-下载功能-参数同步”中操作。
FAQ2.10
问题描述:
POS显示“95 英文名不能为空”
解决方法:
确认是否在运营平台配置了英文名称和英文简称。
FAQ2.11
问题描述:
POS显示“93 终端不符合规范,请联系收单机”
解决方法:
更新USDK以符合259号文要求
FAQ2.12
问题描述:
终端撤销报错"没有原交易,请联系发卡方"
解决方法:
请确认撤销交易的交易方式是否与原交易一致。例如,若原交易为插卡完成,则撤销操作也必须通过插卡方式进行。
FAQ3:收银宝订单POS类
FAQ3.1
问题描述:
订单POS出现:“[95]请求商户异常,返回为空,商户号:821XXXXXXXX”报错?
解决方法:
①请求商户订单查询url响应503,502,404等异常网络响应码
②请求商户订单查询url响应read timed out.
FAQ3.2
问题描述:
订单POS出现:“[95]验签失败”报错?
解决方法:
商户订单系统响应的查询报文,没有正确加签,收银宝系统无法验签通过。
FAQ3.3
问题描述:
订单POS出现报错:“[95]非法订单号,[95]3000001,[95]3000002,[95]系统故障等”?
解决方法:
商户订单系统验证查询的订单非法或者失效等,具体原因需要商户的响应代码对应的中文解释。
FAQ3.4
问题描述:
订单POS出现:“97终端未登记”报错?
解决方法:
商户号、终端号没有与正确的IP端口参数匹配正确。如生产环境商户号终端号,配置了测试环境的IP端口参数。
FAQ3.5
问题描述:
订单POS出现:“交易失败,请确认商户信息是否报备,查询失败”报错?
解决方法:
该类情况一般为商户查询URL没有配置/集团号共享参数模式下,没有配置共享参数,请正确配置查询URL/联系当地分公司运营配置共享参数。
FAQ3.6
问题描述:
订单POS出现:“商户返回商户号不一致”报错?
解决方法:
共享参数模式下,返回的商户号参数为被共享商户号参数,请在商户端返回的商户号参数应修改为POS上送的商户号
FAQ3.7
问题描述:
交易时提示“无法获取对接参数”是什么情况造成的?
解决方法:
- 单商户模式下,是由于未配置商服平台appid,key参数导致;
- 共享模式下,是由于未配置订单参数共享导致。
FAQ4:收银宝微信实名认证
FAQ4.1
问题描述:
微信实名认证--审核材料及授权方式说明
解决方法:
|
商户性质 |
审核材料 |
授权方式 |
|
个体户 |
营业执照、经营者身份证 |
可使用“法人”已绑卡的微信进行授权 |
|
企业 |
营业执照、法人身份证 |
可使用“法人”的已绑卡微信进行授权,也可以使用"对公账户汇款”来进行授权 |
|
小微商户 |
负责人身份证及辅助证明材料 |
可使用“法人”的已绑卡微信进行授权 |
|
事业单位 |
法人身份证、单位证明函登记证书(事业单位法人证书或者统一社会信用代码证书等,详见小程序指引) |
不需要授权,微信支付客服人员进行单位回访确认 |
|
其他组织 |
法人身份证、登记证书(社会团体法人登记证书或者民办非企业单位登记证书等,详见小程序指引) |
使用“对公账户汇款”来进行授权 |
FAQ4.2
问题描述:
是否可以用通联的同事作为商户联系人?
解决方法:
不建议,如果通联同事同时成为多个商户的商户联系人,当某一商户发生风险时,又影响其他商户正常交易的潜在风险。
FAQ4.3
问题描述:
授权时提示认证主体与商户名称不一致怎么办?
解决方法:
收银宝平台中营业执照名称填写和申请微信认证的主体不一致的原因,建议修改为正确信 息,再在“商户平台-产品中心-微信支付配置”变更主体为正确信息后重新授权。
FAQ4.4
问题描述:
提示商户不是申请单联系人是什么原因?
解决方法:
1)扫二维码的不是步骤1中提交的申请单联系人;
2)扫二维码的是步骤1中提交的申请单联系人,但是他的微信号未用本人的身份信息做实名绑定。
FAQ4.5
问题描述:
如何确认商户是否认证完成?
解决方法:
商户自行在通联收银宝公众号,收银宝->我的账户->微信认证查看,或收银宝运营平台》客户管理》客户高级配置》AT参数配置》AT认证查询
FAQ4.6
问题描述:
商户已完成实名认证,为什么微信支付仍报错95商户未确认开户意愿?
解决方法:
核查商户是否已申请微信特费通道,如是,引导商户完成实名认证。
FAQ4.7
问题描述:
完成实名认证之后,若修改了商户主体,是否需要重新认证?
解决方法:
是。
FAQ4.8
问题描述:
打款验证需要多久才有结果?
解决方法:
汇款后可在2小时内获知结果。
FAQ4.9
问题描述:
“对公账户汇款”汇错金额后,可以再汇一次吗?
解决方法:
可以,只要有一次打款正确就可以。
FAQ4.10
问题描述:
商家提交资料后,要在多久内完成法人授权或者打款验证?
解决方法:
240小时,否则申请单变成“已驳回”状态,需要重新提交申请单。
FAQ4.11
问题描述:
一个联系人微信号可同时提交多个申请单?
解决方法:
不能,一个微信只能有一个流程中的申请单,需完成当前申请流程后才可以申请下一个。
FAQ4.12
问题描述:
一个微信号可以成为多少个商家联系人?
解决方法:
一个微信号可以成为多个(不限)企业和个体户商家联系人,但是只能成为一个小微商家联系人。
FAQ4.13
问题描述:
一个营业执照可以绑定多个商家联系人吗?
解决方法:
可以
FAQ4.14
问题描述:
联系人姓名和手机号码一定要是“法人”的吗?
解决方法:
不一定,但必须是商家指定联系人。一般是收银宝系统中的“业务联系人”
FAQ4.15
问题描述:
申请单多久内要完成整个开户意愿确认流程?
解决方法:
申请单要在30天*24小时/天=720小时内完成商户开户意愿确认,否则申请单状态会变成“已作废”。
FAQ4.16
问题描述:
商家使用“对公账户汇款”进行验证,汇款资金多久退回?
解决方法:
财付通会在T+1日原路退回,若未能正常退回,请致电微信支付客服电话95017。
FAQ4.17
问题描述:
商户微信实名认证,营业执照名称与实际营业执照名称不符时如何处理?
解决方法:
方式1:
1)检查商户信息-营业执照名称 修改为正确的名称
2)登录商服平台-进入产品中心-微信支付配置,修改认证主体为实际营业主体
方式2:
重新入网,保证商户信息-营业执照名称填写正确。
FAQ4.18
问题描述:
商户微信实名认证,提示:商户性质不对,修改主体类型?
解决方法:
请先核查商户性质,并联系通联业务同事处理。
FAQ4.19
问题描述:
商家如何修改联系人信息?
解决方法:
目前一个营业执照可以绑定多个商家联系人,可由新的联系人发起申请单并完成开户意愿确认。
FAQ4.20
问题描述:
商户类型为“有限合伙企业”,法人信息如何填写?
解决方法:
法人可填写为营业执照上执行事务合伙人的委派代,,通过人工审核来提交相关商户资料
FAQ4.21
问题描述:
商户授权时,没有找到微信支付子商户号?
解决方法:
1)输入的不是微信商户号
2)扫错小程序码
3)商户号已经完成授权。建议渠道商引导商家从微信小程序入口找到“商家注册”小程序,进入小程序首页,点击商家主体名称,查看“已授权商户号”列表。若子商户已经在授权列表则无需再次授权,商户可以使用微信支付。
4)商户号的名称未满足微信支付的商户名称入网规则
FAQ4.22
问题描述:
交易报:不允许进行的交易?
解决方法:
请先排查是否未进行电子协议签约
FAQ4.23
问题描述:
当遇到不可自行解决的场景或当信息正确的情况下,小程序或者系统识别错误怎么办?
解决方法:
这种情况下请使用小程序码重复操作三次,系统驳回三次后在小程序上有人工审核提交入口,通过人工审核来提交相关商户资料。
FAQ4.24
问题描述:
配置失败“subappid账号类型不支持,请修改后重试”
解决方法:
确认是否已完成认证,同时检查账号类型是否为服务号或小程序。
FAQ4.25
问题描述:
配置失败"该类型Appid暂不支持在API中提交关联,请前往[微信支付服务商平台-服务商功能-特约商户管理-开发配置] 中重新提交"
解决方法:
1.小程序内若提供珠宝玉石、3C数码等商品的在线销售及配送服务,则不支持绑定。
2.若小程序的账号主体为近一年内新成立的企业或个体户,则不支持绑定。
3.若小程序内经营的商品为预售模式,则不支持绑定。
FAQ4.26
问题描述:
支付宝实名认证中,显示扫码被拦截的风险提示。
解决方法:
因您当前登录的联系人支付宝账号存在风险,不满足认证申请要求,您可更换其他支付宝账号作为联系人去完成商家认证。建议可由法人、负责人、店员等贵司相关人员账号进行操作。
FAQ4.27
问题描述:
不支持该版本的支付宝支付,建议顾客使用其他方式付款
解决方法:
商户命中支付宝风控,需要进行业务申诉
FAQ5:收银宝线上支付类
FAQ5.1
问题描述:
微信支付提示:该公司因违规,暂不能接入微信支付,可联系客服获取更多详情?
解决方法:
①检查商户法定名称或营业执照名称是否过长或者乱填
②商户简称是否过长或者涉及违规
③如果以上都不是,就是商户涉嫌违规进了微信黑名单
FAQ5.2
问题描述:
支付宝交易时报错“商户收款存在异常,请中断本次操作(暂时无法使用支付宝向该商户付款)”?
解决方法:
支付宝拦截,按表格《支付宝风险商户申诉说明》提供申诉材料。
FAQ5.3
问题描述:
商户交易时报“该笔交易异常,请稍后重试”?
解决方法:
①完善门店录入信息,可减少该类报错;
②网络问题,需商户自行排查网络问题。
FAQ5.4
问题描述:
商户交易时报"TRADE_CLOSED"?
解决方法:
该报错为渠道方处理失败返回,先排查商户是否存在风险。
FAQ5.5
问题描述:
消费者说支付成功,但终端显示失败,或者没有收到成功交易通知?
解决方法:
以终端的结果为准,如因渠道方返回失败的,对账后会进行差错处理。
FAQ5.6
问题描述:
交易报:“未开通产品或产品状态不在可用范围”?
解决方法:
①请到运营平台排查该商户是否开通该类交易产品;
②如开通了该类交易产品,则排查该产品状态是否正常。
FAQ5.7
问题描述:
交易报:“商户报备失败参数有误输入参数非法,异常参数["addres”
解决方法:
请到收银宝运营平台补齐商户注册地址
FAQ5.8
问题描述:
交易时报“客服电话不能为空”?
解决方法:
根据《收银宝业务管理规则》,新增收银宝商户在入网时,需保证输入的商户基本资料真实有效,客户信息中“客服电话”字段为必填。
1、新增商户:客服电话为必填,其中包括运营平台进件(单个/批导)、小伙伴进件等进件方式。
2、存量商户未做过任何交易的,交易时会提示:“客服电话不能为空”,需要在运营平台客户基本信息中,填入客服电话后重试即可。
存量的商户,开通的交易类型且发起过成功交易的,不受此影响。
FAQ5.9
问题描述:
微信支付参数配置,支付授权目录配置相关说明
解决方法:
1)支付授权目录配置满5个后,想删除,怎么处理?
由于微信未提供删除接口,所以请谨慎填写支付授权目录!目前只能线下申请删除,将商户号+需要删除的支付授权目录提供到通联业务处理。
2)支付授权目录校验规则说明
a、如果支付授权目录设置为顶级域名(例如:https://www.weixin.com/ ),那么只校验顶级域名,不校验后缀;
b、如果支付授权目录设置为多级目录,就会进行全匹配,例如设置支付授权目录为https://www.weixin.com/abc/123/,则实际请求页面目录不能为https://www.weixin.com/abc/,也不能为https://www.weixin.com/abc/123/pay/,必须为https://www.weixin.com/abc/123/
3)生效时间
设置后一般5分钟内生效
FAQ5.10
问题描述:
微信支付交易报: 缺少必要字段 sub_appid?
解决方法:
如果配了多个sub_appid,交易时没上送sub_appid,且没有配置默认上送的支付appid,则系统不知道用哪个sub_appid来做交易。
处理方案:
1. 交易上送sub_appid;
2. 或在商服平台-微信支付参数配置,配置默认上送支付appid。
FAQ5.11
问题描述:
微信支付交易报:涉及协议保护
解决方法:
该商户主体属于微信直联协议保护客户,无法在间联机构入网,如需解除请商户自行与微信支付沟通协商
FAQ5.12
问题描述:
APPID管控是何时生效的?
解决方法:
新增配置appid时实时管控,系统收到微信发送的管控通知后开始进行交易类型管控。存量已配置的appid将会通过小程序资金管控状态文件批量同步给通联,收到管控文件后的7日后生效。
FAQ5.13
问题描述:
冻结的交易如果全额退货发生,后续帐单还显示解冻的流水吗?
解决方法:
不会,如果冻结交易进行了全额退货,则不会补登【微信订单完成】交易。对账单中不会出现该交易流水。
FAQ5.14
问题描述:
管控时间的临界点如发生交易资金冻结,是看下单时间还是支付成功时间?
解决方法:
临界时间点的交易管控状态以支付成功时间为准。
FAQ5.15
问题描述:
同一个商户对账单中同时存在解冻的交易和正常结算的交易是怎么区分的?
解决方法:
按交易类型来区分,【微信订单完成】和【微信订单完成退款】表示资金管控后解冻的交易。
FAQ5.16
问题描述:
单笔交易资金解冻的时长是多少?何时可以结算给商户?
解决方法:
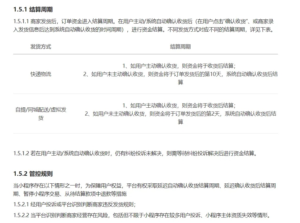
每一笔交易的交易资金解冻均不固定,取决于消费者收货确认的动作或者系统自动确认的周期(详细周期可参见下图)。在商户资金解冻后的T+1日计入商户余额。

FAQ5.17
问题描述:
关于部分退款的资金处理流程是怎样的?
解决方法:
冻结的账单部分退款,会先部分解冻,再退款。确认收货后结算看最终的剩余冻结资金。
FAQ5.18
问题描述:
冻结状态下的收款订单,退款是否有有效期的限制?
解决方法:
有效期同普通微信支付,从支付成功起算。
FAQ5.19
问题描述:
如商户小程序交易被管控状态未被识别导致的短款如何处理?
解决方法:
系统每日会自动和渠道侧的资金管控清单进行核对,更新被资金管控的小程序appid。当日管控的appid因通知异常产生实时未识别到的管控交易,T+1日对账发现被管控而导致短款的交易,T+1日向商户差错轧差商户后续结算资金,后续资金解冻后再向商户重新结算资金;
FAQ5.20
问题描述:
如果商户的小程序APPID被管控后,是否可以通过新出商户号来解决?
解决方法:
不可以。微信资金管控是按商户小程序的appid维度进行管控的,如果商户小程序appid被管控,在收银宝使用该appid进行交易的所有交易,不区分商户号都会受到管控。
FAQ5.21
问题描述:
启用了小程序资金管控交易,商户的费率会不会被强制变更为线上?
解决方法:
目前商户费率取决于结算id和行业特殊费率活动报名的情况,尚未收到渠道侧关于资金管控的必然联系的通知,待后续进一步观察微信的具体政策要求。
FAQ5.22
问题描述:
目前使用通联微信小程序收银台的商户是否会受到影响?
解决方法:
使用通联微信小程序收银台的商户是使用通联的小程序appid发起交易,目前不受到资金管控流程的影响。但是微信可能会通过限制小程序拉起小程序等方式限制商户使用小程序收银台,一旦商户小程序受到此类限制,则必须改造为资金管控模式。
FAQ5.23
问题描述:
如商户未能在微信指定的管控失效时间点完成系统改造,会造成无法交易吗?
解决方法:
目前系统已经实现兼容原微信小程序交易方式W06,交易接口商户无需强制改造,系统将会自动转换为资金管控的交易类型。但是商户仍然需要完成订单发货的处理和对账相关的改造。分公司仍需注意提前为商户开通对应的交易类型和风控的处理。
FAQ5.24
问题描述:
如商户被管控小程序不做任何动作,会对交易产生什么影响?
解决方法:
如果商户不做任何动作,交易可以正常进行,但是交易资金将无法正常结算。商户必须通过小程序后台或者对接订单发货接口提交发货信息,资金才会根据确认收货状态进入结算流程。但是如果长期不发处理发货动作,微信会根据规定对小程序进行处罚。测试订单和预售订单需要通过微信小程序平台或者API报备避免小程序因订单未发货被平台处罚。
FAQ5.25
问题描述:
商户是否可以选择不完成改造暂时关闭交易?
解决方法:
如果商户无法接受【微信订单预消费】产生的退款、收银宝分账、对账等差异。可以联系通联业务通过不开通新的交易类型,暂时禁止商户的交易请求自动切换为【微信订单预消费】。
FAQ5.26
问题描述:
商户对接订单发货接口出现“支付订单不存在”需要如何处理??
解决方法:
a.目前微信对于小程序拉起云闪付完成的支付订单,不做资金管控,对应的交易无需进行发货处理,商户通过微信小程序平台或者API发货均会提示订单不存在 。微信在24年11月完成此功能的修复,存量交易后续会通过差错处理结算给商户。
b.如商户调用订单发货接口选择的订单单号类型(order_number_type)选择1时,mchid填写商户的微信子商户号也会提示同样的错误。接口中的订单信息可以通过以下2种方式处理方法:
1.使用下单商户号和商户侧单号
"order_key":{
"order_number_type":1,
"out_trade_no":"通联交易单号trxid".
"mchid":"1501244881"//固定值
}
2.使用微信支付单号
"order_key":{
"order_number_type":2,
"transaction_id":"渠道交易流水号chnltrxid".
"mchid":"微信子商户号"//或者不上送
}
FAQ5.27
问题描述:
请求返回:“商户对接权限已冻结”
解决方法:
1.检查是否误请求到测试环境。
2. 确认APPID对应的商户号是否已被冻结。
FAQ5.28
问题描述:
快捷支付交易返回:“协议不存在”
解决方法:
重新签约
FAQ5.29
问题描述:
退货请求返回:“此交易不允许进行退货处理”
解决方法:
确认商户号是否已开通退货权限。
FAQ5.30
问题描述:
请求返回:“未开通此产品或产品状态不在可用范围内”
解决方法:
请确认相关产品是否已开通。
FAQ5.31
问题描述:
请求返回:“sign验证失败”
解决方法:
按安全规范检查是否正确加签,如字段格式,秘钥等。
FAQ5.32
问题描述:
海外版的支付宝无法受理
解决方法:
境内商家要先完成一笔普通支付宝支付受理,3天后才能受理境外版的支付宝
FAQ6:收银宝优惠活动类
FAQ6.1
问题描述:
商家消费券没有办法核销,是什么原因?
解决方法:
查看---商家申请消费券使用指南汇总 https://kf.qq.com/touch/sappfaq/200417IjUZVJ2004172mYfI7.html?scene_id=kf594&platform=14&action_id=158847332310042&from=singlemessage&isappinstalled=0
FAQ7:收银宝资金/结算类
FAQ7.1
问题描述:
商户无法下载月对账单?
解决方法:
商户如有需要的话向分公司申请,分公司配置的次月初才会生成。默认是没有月对账单的,且从配置的当月才会有月对账单,历史的不会生成。
FAQ7.2
问题描述:
商户有交易,但报“对账报表导出失败,对账单还在生成中或者报表日期内没有交易”?
解决方法:
1、检查商户是否是集团号,运营平台报表管理 > 商户报表配置 >集团商户\合作方对账单,是否配置生成集团对账单
2、检查运营平台报表管理 > 商户报表配置 >集团商户\合作方对账单,是否配置生成合作方对账单
3、如果是D+(1-23)特色结算的商户,核实商户在该日的特色结算周期内是否有交易。
如果都不是以上情况,将具体信息在基础支持群@小助手,排查原因。
另外,商户日对账单超过2万条会自动变更为CSV格式,商户可自己加工转换格式。
FAQ7.3
问题描述:
商户因风控原因被冻结资金,且商户提供不了凭证或申诉失败,怎么办?
解决方法:
可由分公司提供担保函
FAQ7.4
问题描述:
商户提现提示:提现受理失败,原因:输入的信息存在风险,系统暂不能为你提供服务?
解决方法:
因商户可能存在风险,被风险管理部提现拦截,具体咨询风险管理部。
FAQ7.5
问题描述:
扫码交易是否支持请款?
解决方法:
不支持。
FAQ7.6
问题描述:
收银宝支持退款最长期限是多少?
解决方法:
365天
FAQ8:收银宝商户进件/信息
FAQ8.1
问题描述:
微信支付/支付宝支付显示的商户简称能不能修改?
解决方法:
可以修改,但须谨慎,30天内只可改动一次。需通联同事协助。
FAQ8.2
问题描述:
微信支付>>账单详情,对应的头像怎么修改?
解决方法:
在商服平台>>微信支付参数配置,配置商户支付appid,同时于支付appid关联微信平台上传自定义图片,渠道方会根据appid获取相应头像。
FAQ8.3
问题描述:
录入商户后提示“您输入的信息经测算存在金融风险,平台不能为您进一步提供服务”或“您输入的信息经测算判断为高危商户,平台禁止该商户入网”
解决方法:
检测为风险商户,请分公司不要入网。
FAQ8.4
问题描述:
企业号入网,三要素都对,但是验证不通过?
解决方法:
①有些地区性银行,如果银行方把用户数据上送银联系统就可以验证,如果没有上送银联系统就无法验证。所以有些结算银行是地方性银行企业号入网三要素会验证不通过,建议换大行的结算账户;
②现场实时开通的银行卡,因信息同步时效,开卡后直接办理当面付也会影响到三要素验证,需要等几分钟。
FAQ8.5
问题描述:
商户入网线上线下业务场景字段,是什么意思,有什么影响?
解决方法:
入网商户需谨慎选择商户真实的业务使用场景!
线上业务场景为:商户与用户非面对面场景;
选择线上线下业务场景将对商户的微信支付配置信息有影响。请务必谨慎填写!
FAQ8.6
问题描述:
无纸化入网-审核 一审通过的商户还需要二审吗?
解决方法:
合规性审核有两种模式。一次审核模式下,一次审核即审核完毕;两次审核模式下,一审通过的商户不需要进行二审,只有不通过才会进入二审。
FAQ8.7
问题描述:
集团客户/合作方对接API接口时提示api角色权限不足?
解决方法:
请联系通联同事进行API参数共享授权配置。
FAQ8.8
问题描述:
商户入网时报错“该商户法人证件号已入网等于或超过3个,无法提交”?
解决方法:
同一身份证件号的商户入网个数超过限制,请联系对应所属事业部处理。若变更商户信息报此错,同样方法处理。
FAQ8.9
问题描述:
深度睡眠商户规则?
解决方法:
1.入网超过12个月并且没发生过任何交易且没有初始化过终端
2.商户最后交易时间在24个月之前
3.商户状态为关闭且最后交易时间在12个月前
4.从2021年2月1号开始新增无纸化进件的商户,过了3个月还未操作签约的直接进入睡眠状态
下面这5种情况都不会加入睡眠:集团商户,配置了集团对接参数 ,在清理白名单内,开通了理财,有没有用完的有效收银套餐。
FAQ8.10
问题描述:
报错“API商户入网失败,商户号:XXX:合作机构未开通代码为XXX的产品?
解决方法:
查看代理商产品是否开通相应产品。
FAQ9:收银宝增值服务类
FAQ9.1
问题描述:
当面付是否支持收款备注功能?
解决方法:
支持后台开启付款时备注填写功能,消费者付款时必须填写备注信息或者选择商户预设好的备注标签。使用场景:例如学校收取学费,可预先设好班级序号,家长在支付时必须选择所在班级,对账时方便了解每个班的收费情况。仅适用于当面付产品。
配置路径:商户登录网页版商户服务平台,点击“产品中心”-当面付“配置”-管理-个性化标签设置(备注)“管理”-“添加”-在新增标签中逐一添加所需要的标签名称。
FAQ9.2
问题描述:
当面付是否支持固定金额收款?
解决方法:
支持后台预先设定好一个固定金额,消费者付款时无需再输入金额,可直接付款。适用于线下单一票价的小额快速收费场景,例如交通费(车票、船票)、景区/游乐场门票、一口价的零售商店、停车费、自助餐等。仅适用于当面付产品。
配置路径:商户登录网页版商户服务平台,点击“产品中心”-当面付“配置”-管理-固额模式“管理”-填写固定金额-确认修改。
FAQ9.3
问题描述:
手续费套餐哪里查询?
解决方法:
1.通联好老板APP:我的-套餐额度-我的套餐
2.通联收银宝公众号:服务-套餐&活动-优惠套餐-使用中套餐
FAQ9.4
问题描述:
通联好老板APP不播报?
解决方法:
请检查用户权限与码牌绑定关系:系统将根据用户角色进行播报权限控制,管理员仅可接商户下码牌播报,门店收银员仅可接收其所属门店的码牌播报。如确认绑定关系正确,请检查对应手机操作系统设置。
1.IOS
1)开启媒体音量;
2)打开APP:我的-设置-交易通知设置。通知-允许通知(开启允许通知)
2.Android
1)开启媒体音量;
2)打开APP:我的-语音播报设置:
开启【允许语音播报】
开启【实时监控防漏单】
3)打开手机系统设置:
通知和状态,找到【通联好老板】,开启【允许通知】
应用和服务-应用启动管理,找到【通联好老板】,关闭自动管理按钮(开启:允许自启动、允许关联启动、允许后台活动)
FAQ9.5
问题描述:
已报名的活动哪里查询?
解决方法:
好老板APP:我的-套餐额度-手续费活动。目前仅展示481和561类型的活动
FAQ9.6
问题描述:
手续费补贴哪里查询?
解决方法:
好老板APP:我的-套餐额度-手续费补贴
FAQ9.7
问题描述:
通联收银宝公众号没有交易提醒?
解决方法:
1)请检查公众号是否拒绝接收消息;
2)请检查用户权限与码牌绑定关系:系统将根据用户角色进行播报权限控制,管理员仅可接商户下码牌的交易提醒,门店收银员仅可接收其所属门店的码牌交易提醒。如确认绑定关系正确。
FAQ9.8
问题描述:
通联好老板APP是否支持退货?
解决方法:
支持。当面付产品(订单当面付除外)交易支持撤销。历史交易(即非当天交易)的非对接类交易支持退货及部分退货。
FAQ9.9
问题描述:
好老板APP忘记登录账号怎么办?
解决方法:
1、好老板APP登录页,点击“创建账户”,可按流程创建新的管理员账号;
2、好老板APP登录页,点击“更多功能-找回账号”,扫描当面付收款码,即可找回账号。
FAQ9.10
问题描述:
好老板APP没有看到留存资金入口
解决方法:
请升级最新版APP
FAQ9.11
问题描述:
好老板APP不能变更结算方式/结算卡
解决方法:
请检查商户结算账户是否为对公账户,为对公账户的商户不支持修改结算方式/结算卡,请联系客户经理修改
FAQ9.12
问题描述:
登录密码输入错误5次,用户被冻结了怎么办?
解决方法:
等待2小时系统自动解冻
FAQ9.13
问题描述:
通联好老板APP是否支持退货?
解决方法:
支持。当面付产品(订单当面付除外)交易支持撤销。历史交易(即非当天交易)的非对接类交易支持退货及部分退货。
FAQ9.14
问题描述:
新建的门店好老板APP查询不到
解决方法:
请在选择门店页面点击刷新按钮,刷新列表。
FAQ9.15
问题描述:
收银宝出口IP
解决方法:生产公网出口地址:101.95.129.116222.72.143.68222.72.143.69140.206.57.164140.206.57.166117.184.121.4117.184.121.6210.22.100.126220.248.8.94 测试环境公网出口:101.95.191.142140.207.168.194